Study Postgraduate
The curriculum of our graduate program centers on design research and interdisciplinary integration. It is designed to cultivate high-level architectural professionals with a deep understanding of theoretical principles, proficiency in technological integration, and strong strategic thinking.
In recent years, our research initiatives have been focused on:
- Sustainable and Healthy Environments
- Building Life Cycle and Reuse
- Urban Regeneration
- Disaster Prevention and Digital Technology
The core curriculum comprises mandatory courses such as Research Methodology and Design Studio/Capstone Projects. We enhance students' independent research capabilities and practical problem-solving skills through diverse avenues, including:
- Shared resources across research laboratories (studios)
- International workshops
- Cross-institutional elective courses
- Industry-academia collaborations
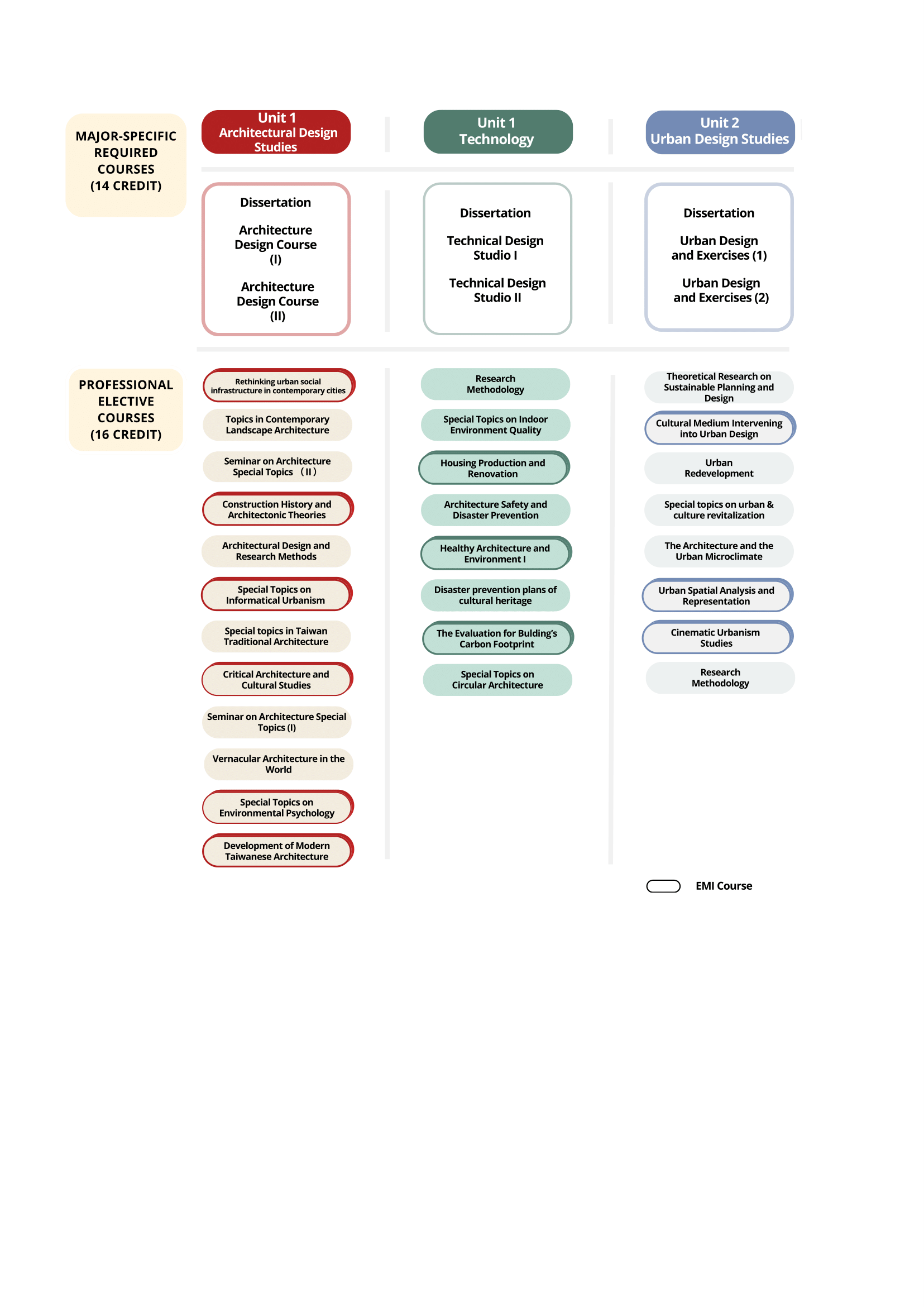
The master’s degree is divided into two major tracks:
Unit 1- Architectural Design Studies and Technology
In this unit, we divided into two categories:
- Architectural Design and Theory – focusing on design methodology, history and theory, spatial language, and conceptual design.
- Engineering Technology and Environmental Systems – emphasizing construction techniques, materials, production processes, environmental planning and control, green building, and digital media integration.
Both categories center on design studios linking research and experimentation, allowing students to “use research to drive design and design to verify theory.”
Unit 2- Urban Design Studies
Focusing on urban form, public space, and regeneration strategies, this track promotes human-centered and cross-disciplinary design.
Course Map

Executive Master’s Program
Designed for professionals in architecture, urban design, and related fields, this program offers flexible evening and weekend schedules to balance work and study.
Key features:
- Courses centered on design projects, applied research, and strategic analysis.
- Opportunities to use real workplace projects as research topics, enhancing technical, managerial, and creative competencies.
- Clear academic requirements and credit structures for working professionals.
Graduates earn a master’s degree upon completion of coursework and thesis, equipped with leadership, project-management, and innovation skills for career advancement or transition into emerging fields.
Joint dual-Degree Program
To foster students' cross-cultural communication, research training, and international career trajectory, the Department of Architecture at NTUT actively engages in dual degree programs with multiple prestigious overseas architecture schools.
Department of Architecture at NTUT established a dual degree partnership with The University of Manchester in the United Kingdom in 2016. During their period of study, students can integrate the curriculum and research resources of our overseas partner institution. This is further complemented by international workshops and exchange programs, which collectively expand students' global perspective and practical competence.
This program offers NTUT Architecture students a range of specialized degree options, including:
- MSc Planning
- MSc Urban Regeneration and Development
- MSc Urban Design & International Planning
Upon successful completion of the coursework and practical requirements of both institutions, students are eligible to simultaneously receive two Master's degrees (Dual Master's Degrees).
